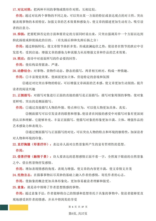
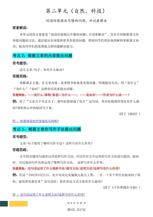
四年级语文阅读理解答题模板及22个考点,同步课本,轻松拿高分!
四年级语文阅读理解答题模板及22个考点,同步课本,轻松拿高分!









阅读理解是语文学习中的重中之重,也是考试中的“拦路虎”。为了帮助孩子们攻克阅读理解难关,我们精心整理了**四年级语文阅读理解答题模板及22个考点**,同步课本,助力孩子轻松拿高分!
**一、 阅读理解答题模板,掌握答题技巧!**
很多孩子在阅读理解上失分,并不是因为不会,而是因为没有掌握答题技巧。以下答题模板,帮助孩子理清答题思路,规范答题语言:
* **1. 解释词语:**
* **答题模板:** 本义是指……,在文中指……
* **示例:** “忐忑不安”本义是指心神不定,在文中指“我”因为担心考试成绩而心神不宁。
* **2. 理解句子:**
* **答题模板:** 这句话运用了……的修辞手法,生动形象地写出了……,表达了……的感情。
* **示例:** 这句话运用了比喻的修辞手法,把“月亮”比作“玉盘”,生动形象地写出了月亮的圆润明亮,表达了作者对月亮的喜爱之情。
* **3. 概括段落大意:**
* **答题模板:** 本段主要写了……(谁)……(做了什么)……(结果怎样)。
* **示例:** 本段主要写了“我”和爸爸一起去钓鱼,“我”一开始没有耐心,后来在爸爸的指导下,终于钓到了一条大鱼。
* **4. 分析人物形象:**
* **答题模板:** 从……(句子)可以看出,……(人物)是一个……(性格特点)的人。
* **示例:** 从“他总是乐于助人,从不计较个人得失”这句话可以看出,小明是一个乐于助人、无私奉献的人。
* **5. 体会思想感情:**
* **答题模板:** 这篇文章通过讲述……(故事),表达了作者……(思想感情)。
* **示例:** 这篇文章通过讲述“我”和爷爷之间的故事,表达了作者对爷爷的思念之情。
**二、 22个阅读理解考点,全面覆盖考试重点!**
我们根据四年级语文教材和考试大纲,总结了22个阅读理解考点,帮助孩子有针对性地进行复习:
* **1. 理解词语的意思**
* **2. 理解句子的意思**
* **3. 概括段落大意**
* **4. 概括文章的主要内容**
* **5. 分析文章的结构**
* **6. 体会文章的思想感情**
* **7. 分析人物形象**
* **8. 理解文章的写作顺序**
* **9. 理解文章的写作方法**
* **10. 理解文章的修辞手法**
* **11. 理解文章的标点符号**
* **12. 理解文章的插图**
* **13. 理解文章的题目**
* **14. 理解文章的体裁**
* **15. 理解文章的背景**
* **16. 理解文章的中心思想**
* **17. 理解文章的写作目的**
* **18. 理解文章的写作特点**
* **19. 理解文章的写作风格**
* **20. 理解文章的写作技巧**
* **21. 理解文章的写作价值**
* **22. 理解文章的写作启示**
**三、 同步课本练习,巩固课堂所学知识!**
我们精选了四年级语文课本中的经典篇目,并针对每个考点设计了相应的练习题,帮助孩子巩固课堂所学知识,提升阅读理解能力。
**四、 掌握答题技巧,轻松应对考试!**
阅读理解并不可怕,只要掌握了答题技巧,就能轻松应对考试。希望这份**四年级语文阅读理解答题模板及22个考点**能够帮助孩子们攻克阅读理解难关,取得优异的成绩!
**#四年级语文 #阅读理解 #答题模板 #考点 #学习方法**
-
- 湖北黄冈,黄冈中学闻名天下,黄冈市高校一本三专!
-
2026-03-19 10:48:59
-
- “我不想活了!”郑州八旬老太太公交车上大喊,背后原因让人心酸
-
2026-03-19 10:46:45
-
- 找到了!13人少年足球队洞穴失踪10天后获救,靠触摸确认同伴还活着
-
2026-03-19 10:44:31
-
- 张磊唱起《南山南》没完 原唱不乐意了:扛起侵权大旗
-
2026-03-19 10:42:16
-
- 双11预售结束变相降价,斐乐最低价承诺形同虚设?
-
2026-03-19 10:40:02
-
- 禁忌爱情:中老年女子与年轻男子的悲剧
-
2026-03-19 10:37:48
-
- 黄之锋申请保释期间离港,被拒
-
2026-03-19 10:35:33
-
- 感觉今年的辽宁男篮没有去年强,今年的辽宁男篮怎么了?
-
2026-03-19 10:33:19
-
- 冬季穿衣别太普通,试试这几种服装的穿法,时髦优雅又高级
-
2026-03-19 10:31:05
-
- 为什么说海湾战争打醒了中国?
-
2026-03-19 10:28:50
-
- 即将查分!山东考研初试成绩26日12时起陆续公布
-
2026-03-19 10:26:36
-
- 滑稽搞笑的15个污段子,好笑解闷,不开心了就看一看
-
2026-03-19 10:24:22
-
- 湖北汉十高速已饱和,襄阳至十堰段标准低,或将扩宽至6车道
-
2026-03-19 10:22:10
-
- 动物领养中心开在“家门口”,爱心街坊们乐了
-
2026-03-18 17:36:39
-
- 清朝黄带子是啥?就连嘉庆都忍不住要治理一下!为啥终成废柴?
-
2026-03-18 17:34:24
-
- 田亮一家四口新春惊喜,亮仔高姐美森碟亮瞎眼
-
2026-03-18 17:32:10
-
- 张泉灵:曾是央视一枝花,低调嫁大18岁李铁为妻,如今过得怎样了
-
2026-03-18 17:29:56
-
- 大厨教你做溜肉段,做法简单外酥里嫩,大人小孩都爱吃,瞬间光盘
-
2026-03-18 17:27:42
-
- 二虎守长安与北伐运动
-
2026-03-18 17:25:27
-
- 封建社会没有迫害过司棋,是愚蠢跟豪横毁了她,她是职场反面教材
-
2026-03-18 17:23:13



13本大佬男主文,高高在上,有权有势,冷漠狠戾!荷尔蒙爆棚!
十大必看韩剧排行榜,强烈推荐最火的韩剧,好看又过瘾!
紫色的高端叫法(紫色的唯美别称)
百战百胜的西天战皇人品为何如此不堪?萧炎林动牧尘都和他有仇
美到极致的中国四大无人区
拥抱行业最严监管,够力金融网站顺利通过备案
除了《打脸狂魔》,这3本快穿耽美文也值得n刷,你都看过吗?
去除照片上衣服的软件(手机一键删除女生衣服的效果)
网曝唐艺昕和经纪人暧昧、霸凌同学拍裸照,这对夫妻背后料太多
网络流行语孤寡是什么(网络词语孤寡是什么意思)