2019重大光伏补贴政策红头文件汇总
2019重大光伏补贴政策红头文件汇总
光伏能源圈
光伏行业第一资讯入口,关注回复“大礼包”送您一份见面礼

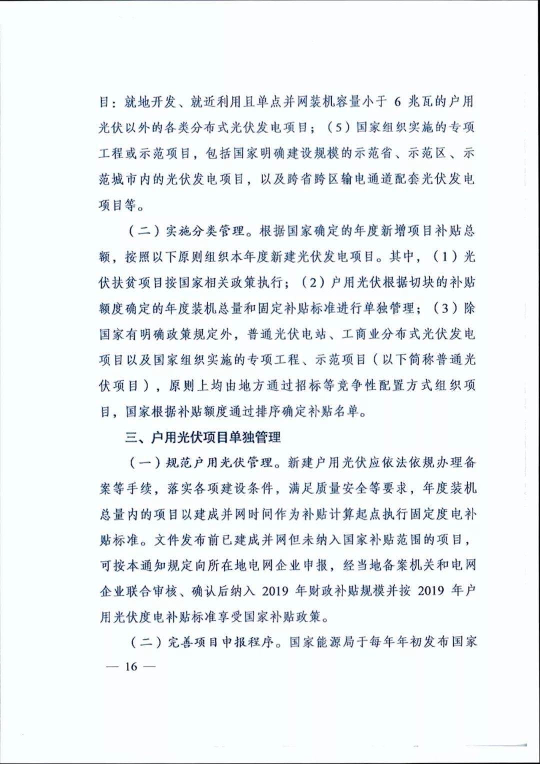
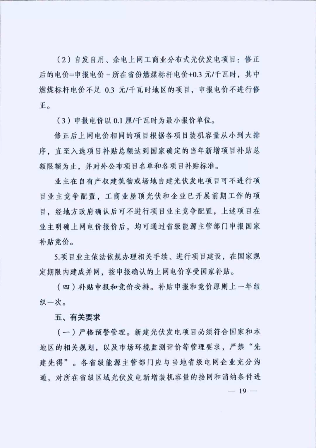
截至目前,2019年有关光伏补贴的重大政策分别如下:
1、《国家发展改革委关于完善光伏发电上网电价机制有关问题的通知》,明确了户用0.18元补贴标准,该政策于4月30日下发。
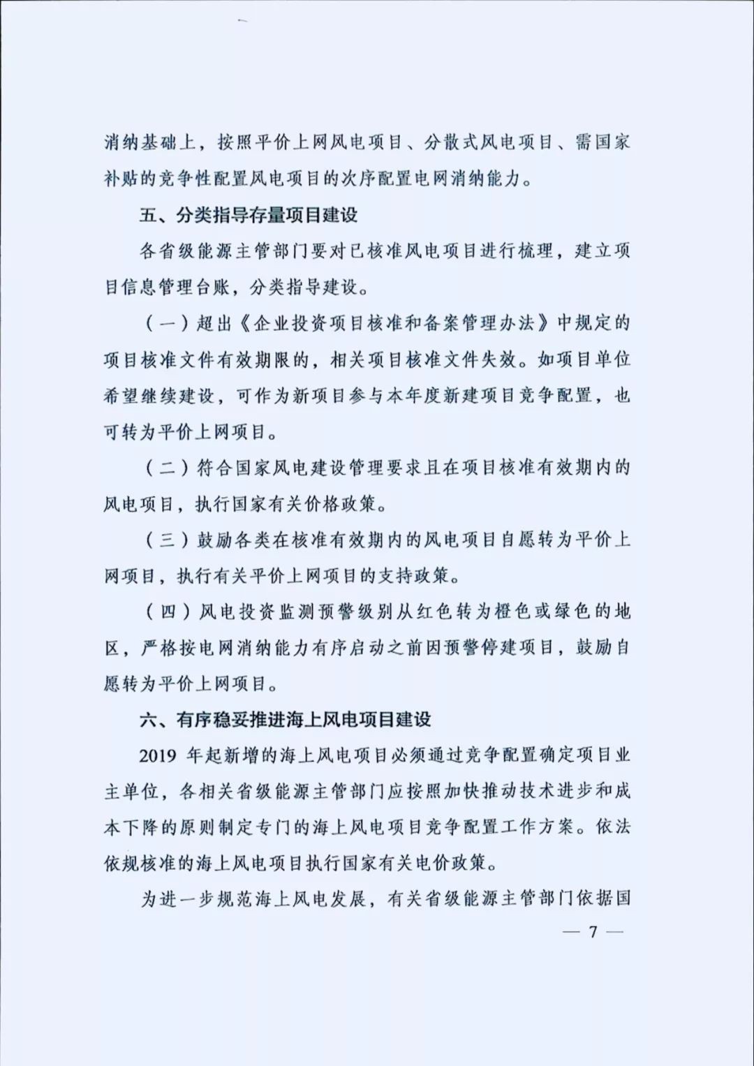
2、《国家能源局关于2019年风电、光伏发电项目建设有关事项的通知》,明确了2019年补贴总规模30亿,户用7.5亿(合3.5GW),该政策于5月28日下发。
虽然这两份政策文件光伏业内人士已经人尽皆知,但面对老百姓及其他潜在客户的时候,如果能拿出一份国家相关部委盖章的红头文件,无疑能增加更多说服力。
以下是这两个政策的红头文件,大家务必收藏好。
《国家发展改革委关于完善光伏发电上网电价机制有关问题的通知》



《国家能源局关于2019年风电、光伏发电项目建设有关事项的通知》
原文件共29页,为了方便大家阅读,伏妹儿将附件2的光伏部分(15-29页)放到了附件1风电部分(4-14页)的前面,如果大家下载打印需要排顺序的话,还请注意。





























免责声明:以上内容转载自光伏能源圈,所发内容不代表本平台立场。全国能源信息平台联系电话 010-56002763,邮箱 hz@people-energy.com.cn
-
- iPhone手机空间容量不足 8招为你手机释放出更多储存空间
-
2026-01-07 05:23:16
-
- 畅游焦作青龙峡,探秘中原第一峡
-
2026-01-07 05:21:02
-
- 德国秘密武器之,德国第一艘航空母舰,齐柏林伯爵号航空母舰
-
2026-01-07 05:18:47
-
- 高薪岗位格局:北上广深即将变成北上深杭
-
2026-01-07 05:16:33
-
- 国家消防救援局“三定”方案公布,防与消不分离,赋予新职能…
-
2026-01-07 05:14:19
-
- 维密超模“小南瓜”红毯高定礼服造型,孕期气质典雅!笑起来太甜
-
2026-01-07 05:12:05
-
- 西红柿首富重拍!主演沈腾、马丽成焦点,网友:沈腾终于熬成资本
-
2026-01-07 05:09:50
-
- 先天畸形胎儿--无脑儿
-
2026-01-07 05:07:36
-
- 杨帆:央视舞台上的“遗珠”与“宝藏”
-
2026-01-07 05:05:21
-
- 这样将会被罚!事关珠海拼车、顺风车!下周生效...
-
2026-01-07 05:03:07
-
- “八仙”来历的传说
-
2026-01-07 05:00:53
-
- “女神”用英语怎么说?
-
2026-01-07 04:58:39
-
- 孟子义否认整容,用透明胶拉扯鼻头自证真相
-
2026-01-07 04:56:24
-
- 判定上海人的四个维度,文化认同外血缘和户籍哪个更重要?
-
2026-01-07 04:54:10
-
- 董宝珍:中国股市已发生战略转折
-
2026-01-06 07:37:38
-
- 北京八大风景名胜
-
2026-01-06 07:35:23
-
- 女子看守所内幕:令人震惊的“特殊待遇”曝光!
-
2026-01-06 07:33:09
-
- 旅游太拥挤坐家太无聊?还好,青岛五大庙会攻略来了!
-
2026-01-06 07:30:55
-
- 快穿虐文推!狗血与快活齐飞,追妻共火葬一色
-
2026-01-06 07:28:41
-
- 曾无所顾忌秀恩爱,被白百何“一指禅”的小男模张爱朋,今怎样了
-
2026-01-06 07:26:26



紫色的高端叫法(紫色的唯美别称)
去除照片上衣服的软件(手机一键删除女生衣服的效果)
网络流行语孤寡是什么(网络词语孤寡是什么意思)
水龙头怎么安装(水龙头花洒怎么安装)
舅公与舅舅的区别 舅舅与舅父有何区别
太空探索的好处和坏处 太空探索的好处和坏处有哪些
宫崎骏动漫《悬崖山上的金鱼姬》高清锁屏壁纸
冲绳岛属于哪个国家
防火材料有几个等级分类 防火材料有几个等级标准
葛晓慧(2009年中国模特新面孔选拔大赛冠军)