紫光集团 赵伟国(紫光集团前董事长赵伟国被查)
紫光集团 赵伟国(紫光集团前董事长赵伟国被查)

日前,紫光集团前董事长赵伟国被查的消息突然传来。
据报道,7月上旬,紫光集团前董事长赵伟国被有关部门从北京家中带走,目前仍处于与外界失联的状态。不同信源均称,赵伟国身涉调查或与其个人所控公司和原紫光集团旗下公司之间利益输送相关,比如设备采购、装修工程等未经公开招投标的问题。

对此,《法治日报》律师专家库成员、北京盈科(上海)律师事务所高级合伙人徐桐律师分析,如果相关信源属实,赵伟国个人所控公司和原紫光集团旗下公司之间存在利益输送,这就可能构成串通投标的犯罪。此类违法行为近年来在企业高管及实际控制人中呈现高发态势,一定程度上与企业经营者们对于相关法律缺乏准确的认识或认识不当也有关系。
公开信息显示,赵伟国为新疆沙湾县人,1985年考入清华大学电子工程系,先后获本科、硕士学位;1996年,赵伟国硕士毕业后,加入紫光集团,担任紫光集团自动化工程事业部的副总经理;2005年,他创立北京健坤投资集团有限公司;2010年,赵伟国在紫光集团陷入亏损时入股35.3%,后增至49%,负责公司实际运营,先后出任总裁、董事长,并逐步把发展重点转向集成电路行业。
在赵伟国刚接手紫光集团时,紫光集团的资产规模仅约13亿元。到2015年底,紫光总资产已膨胀至1054亿元。截至2025年底,紫光集团总资产接近3000亿元,主要是紫光股份、紫光国微、紫光展锐和长江存储。赵伟国也由此“身价大涨”,在2025年胡润百富榜中赵伟国排名第124位,财富值250亿元人民币。
法治网研究院注意到,赵伟国操盘紫光集团后一直高举“芯片”大旗狂飙突进,而赵伟国本人一度被业界称为“芯片狂人”。在赵伟国最风光的2015年,紫光集团斥资超过600亿元十几次出手,包括25亿美元从惠普手中收购了IT通信设备公司新华三51%股权,38亿美元入股全球存储巨头西部数据,6亿美元入股半导体封测厂商台湾力成科技,等等。

然而,好景不长。2025年11月,紫光集团出现债券违约,自此引爆债务危机。2025年7月16日,在债权人申请之下,紫光集团在北京市第一中级人民法院进入破产重整程序。2025年12月10日,北京智路资产管理、北京建广资产管理等组成的联合体,出资超过90亿美元(合人民币600亿元)接盘紫光集团。
据报道,赵伟国后来也“变相”反思过自己“野心”,他曾在公开场合表示:“我们这些年很多企业出问题,是因为野心过度膨胀,认为自己无所不能,而且相信运气会再次发生。其实你的能力、边界没那么远,你的运气也没有那么好,所以要小心管理自己的野心和运气。”
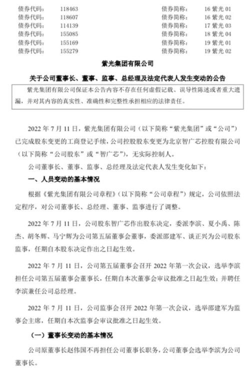
法治网研究院还注意到,在赵伟国被查消息被曝光前不久,紫光集团已经完成了人事变更。
7月11日,紫光集团及下属公司发布公告称,已于当日完成工商变更登记手续,原股东清华控股有限公司和北京健坤投资集团全部退出,公司100%股权已登记至北京智广芯控股有限公司名下。董事会选举智路资本实控人李滨为董事长兼总经理,接替此前执掌紫光集团12年的原董事长赵伟国。自此,紫光系的赵伟国时代划上了一个意味深长的句号。

企查查APP显示,当前赵伟国共关联119家企业,在116家企业中任职,大部分企业为存续状态;其中控制63家企业,包括主要投资主体北京健坤投资集团有限公司,赵伟国对其控股70%,并担任董事长、法定代表人。赵伟国控制企业还包括西藏健坤载物创业投资有限公司、西藏健坤实业有限责任公司、北京紫狐信息技术有限公司等。


“赵伟国担任这么多家企业的法定代表人和高管,在一人兼任数个企业实际控制人的情况下,很可能会出现没有通过相应法定流程,就将自己实际控制的企业资金进行拆借挪用。因此,还可能构成挪用资金类的犯罪。”徐桐说。
而一旦企业负责人被有关部门带走,一段时间都处于与外界失联状态,这种情况下,相关企业又该如何应对?
对此,《法治日报》律师专家库成员、北京市竞天公诚律师事务所合伙人朱光辉律师建议:
第一,相关企业要积极配合有关部门的调查工作,按照有关部门的要求和进度提供涉案的材料,尽量缩短案件的侦查时间,让案件尽快得到阶段性解决;
第二,相关企业面对社会舆论与传言,要作出精准、有效、统一的回应,避免舆情发酵,减小对企业形象的负面影响;
第三,成立应急小组,在负责人无法行使管理职权的情形下,对企业日常经营进行有效的决策与管理;
第四,联系家属尽快委托律师,争取会见负责人,并依法向办案部门提出取保候审申请,在未获得批准之前,也尽量争取通过会见的形式就企业的重大经营决策与负责人做好沟通;
最后,在对案件有进一步了解的基础上,做好相应的风险隔离措施,避免因为负责人的个人涉案行为导致企业受到不必要的损害。
选题策划|法治网研究院
文|黄美玲 沈若水
声明|文中图片来自百度百科、企查查截图及网络公开渠道,如有版权争议,请联系我们删除。
监制|余瀛波
编辑|李兆娣
【版权声明】本文著作权归法治网独家所有,未经授权,不得转载。转载请注明法治网。
,
-
- 清明节是4月4还是4月5号,清明节是农历的4月初5还是公历4月5号
-
2025-11-17 01:51:27
-
- 荔枝冷冻了还能吃,荔枝怎么冰冻好吃荔枝冻了还能吃吗?
-
2025-11-17 01:49:11
-
- 100个愿望清单,活出心花怒放的人生
-
2025-11-17 01:46:56
-
- 明民窑青花瓷器特征(明代青花瓷器的多种风格因何形成)
-
2025-11-17 01:44:40
-
- 虎年出生人的命运(四季出生的属虎人的命运和忠告)
-
2025-11-17 01:42:24
-
- 塑料包装材料有哪些常见(常见的塑料包装材料有哪些)
-
2025-11-16 05:07:03
-
- 失去爱情后,你需要知道的5种挽回方法
-
2025-11-16 05:04:48
-
- 秦叔宝是什么人物?秦叔宝有什么故事?
-
2025-11-16 05:02:32
-
- 丽娜莲可以家养吗,它有什么样的作用
-
2025-11-16 05:00:17
-
- 老公房事一分钟不到就结束了该怎么办
-
2025-11-16 04:58:01
-
- 胡兰成说过的话(招摇厉尘澜路招摇)
-
2025-11-16 04:55:45
-
- 刚加到一个美女怎么撩?这个套路布置起来
-
2025-11-16 04:53:30
-
- 分水岭的意思(分水岭的意思及其在自然和人文领域的应用)
-
2025-11-16 04:51:14
-
- 作业多的图片真实 作业多的图片真人
-
2025-11-16 04:48:58
-
- 勿忘我的养殖方法和注意事项
-
2025-11-16 04:46:43
-
- 我的心碎能说给谁听是什么歌(歌词我的心碎能说给谁听是什么歌)
-
2025-11-16 04:44:27
-
- 苹果13怎么样(苹果13怎么样?全面解析苹果13的配置、性能和用户体验)
-
2025-11-16 04:42:12
-
- 内地女星陈欣予
-
2025-11-16 04:39:56
-
- 货拉拉有 货拉拉有用吗?
-
2025-11-16 04:37:41
-
- 重庆师范大学迎新系统(重庆师范大学迎新系统:为新生提供便利的一站式服务)
-
2025-11-16 04:35:25



飞机托运最大行李箱多少寸(行李箱尺寸对照表)
红牛和咖啡可以一起喝吗?红牛和咖啡哪个提神
黄杨木雕保养的注意事项
地皮菜可以和木耳一吃吗?地皮菜能和木耳同吃吗?
炸肉丸放多少盐 炸肉丸放什么调料
黄河鲤鱼最大的有多大?黄河鲤鱼怎么做好吃