许昌市城乡规划委员会发布2024年第一次会议纪要
许昌市城乡规划委员会发布2024年第一次会议纪要
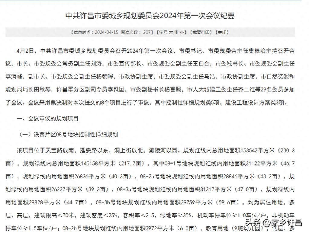
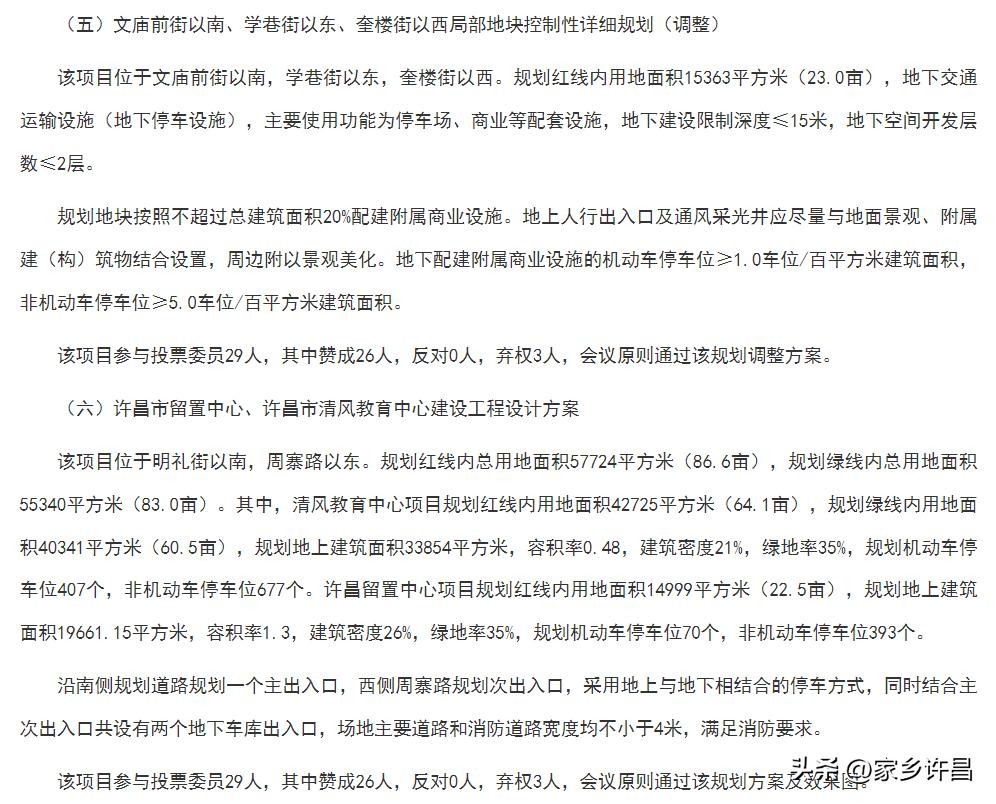
许昌市自然资源规划局官方网站,2024年4月15日,发布2024年第一次城乡规划委员会规划纪要,共8个规划内容,规划项目涉及魏都区,示范区,东城区,建安区。
土地性质有居住用地(铁西片区08号地块控制性详细规划),工业用地(中原电气谷DQG22-1号地块控制性详细规划),建设工程设计方案),商服用地(文庙前街以南、学巷街以东、奎楼街以西局部地块控制性详细规划(调整)(东城区27-3号地块控制性详细规划),((许昌中明能源有限公司(加油充电站)。教育用地(示范区主中心区FD12号局部地块控制性详细规划),公共用地(许昌祈福颐养院建设工程设计方案)(许昌市留置中心、许昌市清风教育中心建设工程设计方案)。
规划先行,引领一个城市经济发展,各种基础设施的建设关乎民生人民就业,进入2024年4月这次会议才姗姗来迟,相信许昌市民早已迫不及待了。先睹为快吧,







-
- 邪神复活!动画「潜行吧!奈亚子」OVA“F”来袭!
-
2025-10-14 07:02:32
-
- 小贴士 | 这份2019最新增值税税率表,请收藏!
-
2025-10-14 07:00:18
-
- 小巧迷人,紫苑花绽放出最后的美丽
-
2025-10-14 06:58:03
-
- 蔚县小五台山(下篇)~京畿五十条户外休闲打卡地之(六)
-
2025-10-14 06:55:48
-
- 为什么“精神领袖”周某被网上戏称“窃.格瓦拉.周”?
-
2025-10-14 06:53:33
-
- 日本株式会社的意思
-
2025-10-14 06:51:18
-
- 内地新人宋继扬
-
2025-10-14 06:49:03
-
- 浏阳河,钢琴谱简单版,中国名曲,曲谱分享
-
2025-10-14 06:46:48
-
- 二战最后的经典坦克——鼠式超重型坦克
-
2025-10-14 06:44:33
-
- 传教士美国人司徒雷登
-
2025-10-14 06:42:18
-
- 变态
-
2025-10-14 06:40:04
-
- 三刷《巴霍巴利王》:开挂的人生不需要解释
-
2025-10-13 18:49:48
-
- 100位古装女星美图,个个惊艳,值得珍藏!
-
2025-10-13 04:41:43
-
- 邹市明:“毁”在娶了一个北大毕业,却不知自己几斤几两的老婆上
-
2025-10-13 04:39:28
-
- 西安人来一趟甘肃省天水市旅游,发现天水市跟网上说的不一样!
-
2025-10-13 04:37:13
-
- 通过淘宝司法拍卖购买房子,需要注意些什么?
-
2025-10-13 04:34:58
-
- 侯梦莎:我这辈子最正确的决定,就是嫁给我的同行丈夫
-
2025-10-13 04:32:42
-
- 发表不当言论,邱孟煌是如何在央视“消失”的?
-
2025-10-13 04:30:27
-
- 17世纪法国贵族宴会中的用餐仪式与社交规范,都有那些讲究?
-
2025-10-13 04:28:12
-
- 中国西部研究与发展促进会红旗河科学发展研究委员会?
-
2025-10-13 04:25:57



紫色的高端叫法(紫色的唯美别称)
去除照片上衣服的软件(手机一键删除女生衣服的效果)
水龙头怎么安装(水龙头花洒怎么安装)
网络流行语孤寡是什么(网络词语孤寡是什么意思)
太空探索的好处和坏处 太空探索的好处和坏处有哪些
舅公与舅舅的区别 舅舅与舅父有何区别
宫崎骏动漫《悬崖山上的金鱼姬》高清锁屏壁纸
防火材料有几个等级分类 防火材料有几个等级标准
葛晓慧(2009年中国模特新面孔选拔大赛冠军)
冲绳岛属于哪个国家